独立站的支付环节往往最容易影响转化率,如何在结账页面挽留更多的消费者,拥有一个流畅且能给予用户良好购物体验的结账页面至关重要。通过本篇教程来指引各位商家”如何在shopline设置一个高转化率的结账页面“,希望大家可以从中得到启发。
用户在结账页面,需要填写个人及收货地址信息,这些信息录入的时候如果出现问题,会给顾客购买造成很大的阻碍。有以下建议:

1.物流时效性:也是顾客下单的影响因素,建议商家对于备货时效和配送时效都应该有所说明,例如当有标准和加快的两种物流方案选择时,可以补充下对应的物流时效,方便买家了解运输时间范围

2.运费收取:过高的运费容易让买家质疑其合理性;一般来说有包邮或者包邮门槛更能吸引消费者完成下单
3.物流信息—税号收集:例如寄往巴西的包裹需要提供收件人税号,寄往秘鲁地区的包裹需要收集买家的DNI信息清关等,就可以在结账页面设置收件人税号或者DNI字段,提前收集相关信息,避免二次联系买家获取
设置路径:店铺后台—设置—结账—在结账时显示附加信息输入框


当用户在结账页面找不到自己想要的支付方式,比如仅提供paypal,没有国际信用卡或者其它电子支付方式,导致用户放弃支付;
以下收款方式仅做参考:
欧美:PayPal,信用卡(信用卡收单工具:Asiabill,钱海,stripe,Shopline payment,pacypay)PS: 若要开通Shopline Payment,请联系客服或运营经理(目前仅支持结算货币为USD的店铺申请)
东南亚:COD,本地银行转账
台湾:COD,本地银行转账,信用卡(信用卡收单工具:钱海)
补充:
(1)银行转账—全球偏好银行转账的一些国家:
•欧洲:例如:德国(giropay, SEPA),荷兰(ideal),芬兰,瑞士

•东南亚:例如:马来西亚(FPX), 新加坡(Paynow),印度(UPI),印尼

(2)COD货到付款设置方式:

注意:本地银行转账,支付宝等方式用自定义支付方式,选择Custom,填写银行账号或支付宝账号&信息
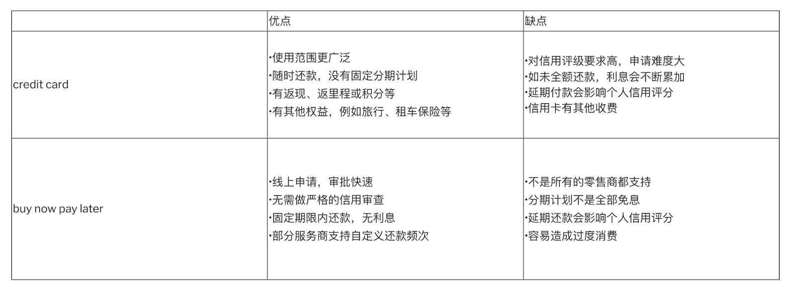
(3)分期支付(Buy Now Pay Later)
先买后付允许买家先获得商品,在未来一定期限内再支付,期限包括30天、180天、一年。在规定期限内还款,买家无需负担额外利息。当然,服务商也提供收取利息的分期付款方案。
分期支付交易界面展示效果如下:

PS: 信用卡和分期支付方式对比:

【 注意】:当店铺设置有较多当支付方式时,建议商家按照用户常用的支付方式顺序调整优先级
设置路径:店铺后台—设置—结账—支付方式自定义排序—支付方式排序
当店铺设置有折扣码时,注意将其展示在结算页面上,给予客户优惠,促进完成结账
PS: 若支持多个折扣码叠加,需在店铺后台—设置—结账—结账时使用优惠—设置折扣码最大可叠加数量(1-5)

店铺不展示顾客当地币种的定价,是削弱顾客购买意愿的因素之一。商家可以选择采用多币种定价能力,通过IP地址辨认客户所在地,直接显示当地币种的定价,拉近顾客与一个国际站点之间的距离感。
设置路径:店铺后台—设置—基础设置—结算货币:根据访问客户IP地址检测对应国家/地区匹配的货币

示例及展示效果如下:
例如店铺结算货币为美金,若英国的一个顾客在店铺内购买商品,在结账页面可以看到两种货币,英镑和美元,但最终结算的时候还是以美元币种结算

1.结账页面配置品牌LOGO替代文字(后台—在线商店—店铺设计—主题设置—结账—LOGO)
展示效果如下:

2.展示售后保障政策&可支持付款的安全支付图标
展示效果如下:


3.结账流程应符合消费者习惯
建议根据不同地区的消费者习惯提供不同的结账页面;目前国际范围内比较流行的结账方式有两种:单页结账和三页结账页。一般单页结账适合COD市场,三页结账适合欧美成熟市场
结账样式设置路径:店铺后台—设置—结账—结账步骤设置



以上页面图片或视频涉及AI辅助生成元素用
公司地址:深圳市龙岗区雅宝路1号星河双子塔西塔16楼1605、1606A
© 2025 商线科技(深圳)有限公司 版权所有|粤ICP备19063454号